导读:
我国危废种类繁多、性质复杂、变化频繁,其特性包括腐蚀性、毒性、易燃性、反应性、感染性、危险性。2016年版《危险废物名录》将危废调整为46大类别479种(362种来自原名录,新增117种),新增了《危险废物豁免管理清单》。在所列的豁免环节,且满足相应的豁免条件时,可以按照豁免内容的规定实行豁免管理。《2020年中国危废处理行业概览》解析危废处理行业现状及发展趋势。详情如下:
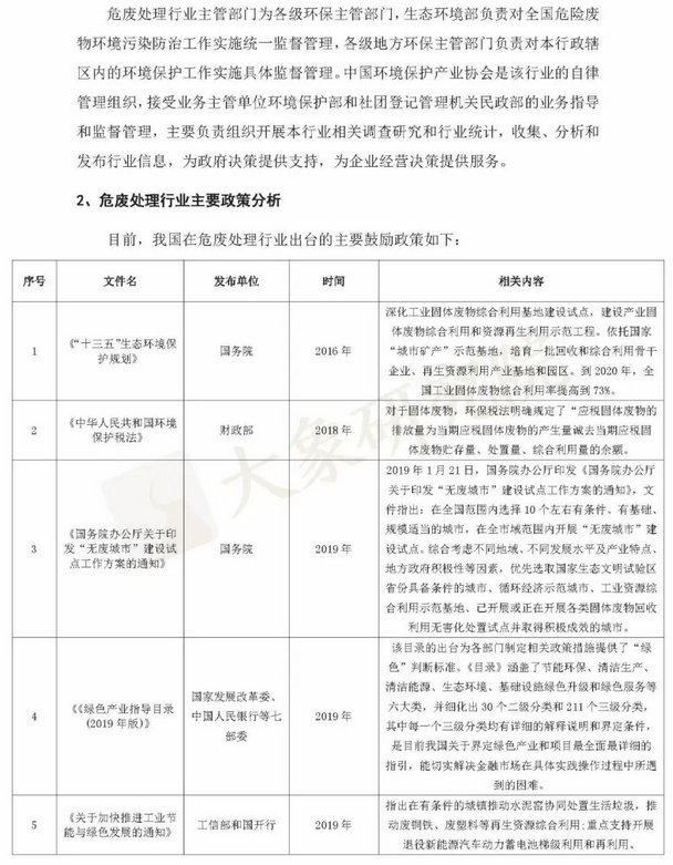
2020年中国危废处理行业概览
转载:北极星固废网