欢迎咨询固废回收处理专家——索特环保科技,您可以拨打我们的全国免费电话400-8266-595,为所有的咨询答疑解惑!
LANGUAGE:
联系电话
0579-86632602
工作时间
24小时全时段服务
公司地址
浙江东阳市新谊路58号
首页
解决方案
产品中心
工程案例
新闻资讯
关于索特
联系索特环保
首页
解决方案
产品中心
工程案例
新闻资讯
关于索特
联系索特环保
新闻资讯
首页
新闻资讯
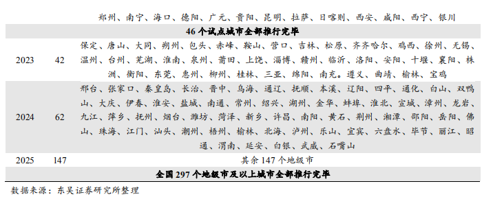
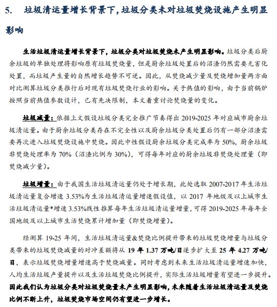
垃圾分类对固废产业链影响分析 生活垃圾焚烧量对冲预算
垃圾分类对固废产业链影响分析 生活垃圾焚烧量对冲预算
2020-04-07
by
索特环境科技
转载:北极星固废网
联系我们,获取更精准的解决方案 ...
0579-86632602
一个电话帮您解决,物料回收率可提高95%-98%